LARCset40m SSBキット特設
ディスクリートSSB機に挑戦してみませんか?

■ワンボードSSBキットの数は一時期に比べて少なくなっています。
海外製で今残っているのは、EA3GCYくらいです。
(国内ではSSBジェネレータ+トランスバータならばCYTECさんが作っています)。
当サイトではCS-40シリーズが無くなってしまい寂しい限りです。
インドのVU2ESE Ashhar FarhanのHF Signals社から、BITXシリーズの後継機が40m版
基板半完成でリリースされました。なんとインドでは女子大の教材としても使われているとのこと。
トランジスタ双方向アンプブロックを基本としたBITX20は以前Hendrics QRP Kitからリリースされた時期があり
海外とのQSOも楽しんだ機種です。基板半完成であるとしたら、お手軽でぜひ挑戦したいと考えました。
はたしてどのようなトランシーバーなのでしょうか?
本家の紹介ビデオ
VK局のQSO紹介ビデオ
よく見るとVK局はマイクアンプ、コンプレッサーを使ってます。つまりECMではレベルが足りません。
JAのバンドを聞くとこんな感じですSSB→CW
次の動画は本家動画が受信している状態と同じくらいのレベルのクオリティ
BBSでは有志(勇者?)を募り、試作を開始しました。
2月末状況⇒現時点ではSSB/CW機キットの完成度として微妙。
実用までにはQRPコミュニティで実験し、まだ時間がかかります。
もしかすると使えるようにならないかも。そんなレベルです。
CS-40/KN-Q7Aレベルの完成度を期待しないでください。
それでも自作が好きで好きで、作りたい方のために、、
【第二期 LARCset共同購入】
・Asher Farhan VU2ESE設計のBITX系列SMD化後継機
・7MHz SSBトランシーバー3W(7.0-7.2)
・日本語マニュアル2種、不良部品サポートあり※、Web製作情報
・巻き直し用UEW線追加(キットの成功率を向上)
・価格5900円(為替変動あり)+税+送料
・ダミーロードによるSSB研究用、保証認定は含みません
・現時点で解決すべき設計上の課題があります
転んでも泣かない、技術チャレンジを楽しむ頒布です。
mx6sアットマークybb.ne.jpまで参加希望のメールを下さい。
※一般的な機構部品の不良のみに対応
|
他方、秋葉原の輸入業者がセドリ並行輸入を始めたようです。
営利事業者はあたりまえのことですが質問はこちらにしないでください。
(個人輸入されて相互に情報提供できる方は歓迎です)
■本家
https://www.hfsignals.com/index.php/larcset/
本家の翻訳
LARCSetWebPageTranslatetoJP.pdf
■パッケージ
ハイデラバードからFedexが届く

内容品の確認チェックはされている
しっかり税金も取られますので5台セットで3万円程度、1セット当たり6000円です。
■製作編(随時更新予定)
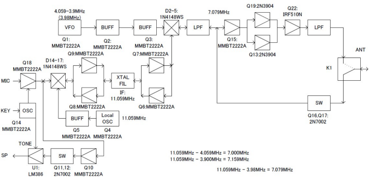
回路図
LARCSet_circuits.pdf
インベントリー、同封の表を見ながらすすめててください。

3.5oジャックのスレッドがゆるく嵌合しないものがある
組み立て前に確認してください。
(1)トロイダル巻き、最初にやってしまいます。
L1=35T(要調整)、L2,L3=T、L4=T、L5=T、L6,7=T
・トリファイラ巻き3つは完成済み(なんて親切な罠⇒レイヤーショート起きてます!)
・手巻きする残り7個はエナメルの被覆はがしをていねいにしないと失敗します。
ここは初心者は必ず失敗するレベル。実装後に再確認すること。
基板の余分を切り取る。シミシミとすこしづつ折り曲げて取り外します。
■製作結果(随時更新中)
・参加 A局様
バイアスVRと出力
スプリアスレベル

電源投入後、安定化以降1kHz以内
製作過程総まとめ編
公開停止中(頒布時に最新版お渡し)
送信関係各部測定
LARCset-TX.pdf
VFOドリフト測定
LARCset-VFOdrift.pdf
VFOドリフト測定
LARCset-VFOdrift2.pdfNew!
VFO発振範囲調整
LARCset-VFOadjust.pdfNew!
VFO発振範囲調整追加
LARCset-VFOadjust-supplement.pdfNew!
送信Bias位置、MDS、受信マッチング測定
LARCset-BiasRXmds.pdf
送信2トーン測定
LARCset-2Tone.pdfNew!
送信2トーン測定追加
LARCset-2Tone-supplement.pdfNew!
送信CWトーン測定
LARCSet CW side tone.pdfNew!
送信CWトーン測定
送信CWスペクトラム異常
LARCSet_CW_Anomaly.pdfNew!
送信CW時のフィルタ測定
LARCSet_XTAL-FIL_260209-confirm.pdfNew!
最終調整状況、現時点でこのような状況とのことです。
LARCSet_ADJUST-FIL_260210.pdfNew!
変調回路修正、トリファイラ巻き修正。
LARCset-mixier-mod-trifiler-fix260227.pdfNew!
トリファイラ巻き全部修。
LARCset-trifiler-fix260228.pdfNew!
ミキサ注入レベル修正、RFC追加。
LARCset-mixier3dB-RFC-mod-260306.pdf
3月6日時点回路図
LARCset-mixier3dB-RFC-mod-260306-schematic.pdf
・参加 B局様
頒布参加者向け日本語マニュアル(翻訳版)を作成いただきました
公開停止中(頒布時に最新版お渡し)
遅くなりましたが、LARCsetの測定結果を送ります。
・VFOの周波数がずれていて悩んでいました。結局3回巻きをほどいて
そこそこの周波数に調整しましたが、使用周波数の下限がまだ少し
低いです。トロイダルコイルは調整しにくい。
・受信感度は2-3uV程度? (信号源にはAWGを流用し、ATTを組合せ)
・送信出力は、1.2W前後at 12.0V
送信出力のスペアナ測定はこの後の予定です、
UEW線でなくとも、十分に使えました。KN-Q7Aなどに比べてトロイダルコアが
小さくて、巻きにくい(指に余る)のは感じました。
トリファイラ巻きは、私の方は問題なかったです。一個づつテスタで
確認はしていました。端子がややこしいので、3色のワイヤを用意した
方が善いのかも・・・。
・参加 C局様
ご報告お待ちしています
・参加 D局様
報告はハムフェア?
・参加 E局
受信部作成完了
感度は並〜やや低い、安定度マアマア。大径ダイヤルで聞いてて楽しい。
帯域は広いがBFOが決め打ちのためピッチが変えらない。
送信部作成完了
マイクレベルでは変調が十分にかからない。
アイドリング調整は270mA(全機消費電流)から実験用電源でセット、KN-Q7Aよりやりやすい。
軽めにドライブして1W、キャリアもれあり、調整できず。
CWはシングルトーンになっていない。
兄弟機BITX20Aの様子
17年前くらいに流行ったHendricskitのBITX20Aです。基本回路は全く同じです。
「フリーレン様、ヘンな無線機ばかり集められていますね」
「趣味だからね」
「本当に無線がお好きなんですね」
「ほどほどだよ、貴局と同じで」
「少し違うような気がします」
「同じだよ」
ガンダーラ、ハイデラバードからもまだ遠いのかもしれない