SW-3B QSK高速化について
JP3DGTさんから改良情報を頂きました

以前、SW-3Bの送信から受信へ切り替わるタイミングが遅く、呼ばれても頭切れする件を相談させていただきましたが、解決方法が解りましたのでご連絡しております。
SOTA Refrector (2024年3月1日)に本件に関する記述が有りました。

<SW-3B-QRP-CW-TRX Part 2 - Equipment / Radios & Power - SOTA Reflector>

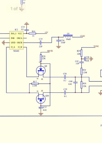
回路図に出ているC37のコンデンサですが、仕様上は0.01μとなっていますが、実際に装着されている物は0.1μとの事。 これを本来の0.01μに換装するとディレイタイムはほぼ無くなるとの事です。
実際に私の個体もコンデンサの交換をしてみたところ、フルブレークイン状態にできました。 因みに外したコンデンサを測定してみたところ、やはり0.1μでした。

私より前に購入した方はフルブレークインになっていたので、納得がいって無かったのですが、これで解決しました。

<製造元には問い合わせ結果>
The value of C37 can be adjustable,between 0.01 - 1uF,the more capacitor valuethe more delay.

Each batch may have different value,that's according to my personal feeling aboutthe T/R delay,but not too much differences.


ということで、ロット毎に変更しているようなので、フルブレークイン希望の場合には
調整してくださいとのことでした。






N9OHW

2024年3月1日

最近のSW-3B無線機でT/R切り替え時間が長い問題に対する解決策があります。2024年2月に購入した私の無線機では、T/R切り替え時間が600ミリ秒でした。この遅さのため、応答コールサインの最初の数文字を聞き逃すことがありました。2022年以前の初期型SW-3Bの動画から判断すると、かつてのT/R切り替えはほぼQSKに近い状態でした。
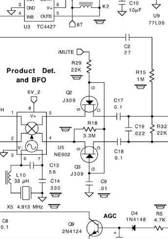
受信セクションへのミュート信号に適用されるRC回路上のコンデンサC37の値が高すぎる。回路図では0.01μFと記載されているが、実測値は0.1μFであった。これによりスイッチングに余分な長い時定数が作用する。C37を0.01μFのコンデンサに交換したところ、T/R切り替え時間はほぼQSKレベルまで短縮された。
この回路図の構成はエレクラフトKX1と類似しており、RC回路のコンデンサも0.01μFです。これにより私のSW-3BとKX1は同等の短いT/R切り替え時間を実現しました。
基板裏面から容易にアクセス可能なコンデンサで、交換作業は比較的簡単です。CQメモリの柔軟性向上や画面視認性の改善と相まって、本機の性能がさらに向上しました。
73 Mike N9OHW
追記:C37を変更した基板裏面の写真、Venusウェブサイト掲載のSW-3B回路図、Elecraftウェブサイト掲載のKX1回路図を追加。いずれもこのコンデンサは0.01μFを示している。

対応するC37 は画像右側のチップコンデンサー


 
・・・確かに左のエレクラフトも、SW-3B回路図も0.01μFになっている。
セラコン変更したい方があれば承ります。


de JL1KRA
[HOME]